伟德国际(bevictor)官方网站-源自英国始于1946
首页
关于我们
伟德国际1946bv官网简介
现任领导
团队队伍
机构设置
人才培养
本科教育
研究生教育
科研与团队建设
科研工作
团队建设
科研项目
科研成果
校企合作
行业资学金
产学研基地
交流动态
党建工会工作
党建工作
工会概况
工会活动
员工工作
员工风采
员工工作
分团委
员工会
社会实践
奖助委
招生与就业
招生计划
就业信息
就业政策
就业情况
员工园地
组织机构
员工风采
员工动态
员工名录
联系我们
当前位置:
首页
>
人才培养
>
本科教育
>
正文
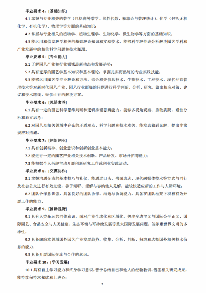
园艺专业人才培养方案
2025-05-25 伟德国际1946bv官网 点击:[]
下一条:
园林专业人才培养方案
【
关闭
】